Location: Home >> Detail
TOTAL VIEWS
J Sustain Res. 2026;8(1):e260004. https://doi.org/10.20900/jsr20260004
1 Industrial Engineering Department, Faculty of Engineering, Universitas Sebelas Maret, Jl. Ir. Sutami 36A, Surakarta 57126, Indonesia
2 Industrial Engineering Department, Faculty of Engineering, Universitas Diponegoro, Jl. Prof. Soedarto Tembalang, Semarang 50275, Indonesia
3 Department of Mechanical Engineering Education, Faculty of Engineering, Universitas Negeri Yogyakarta, Jl. Colombo No. 1, Yogyakarta 55281, Indonesia
* Correspondence: Muhammad Hisjam, Sri Hartini
The acclimatization of sustainable energy is forthcoming in SMEs to diminish dependence on fossil fuels and promote sustainability. Central Java is endowed with biomass resources and conscientious producers of briquette, but the application of biomass briquettes in food-based SMEs is insignificant. This study examines drivers and barriers through ISM and MICMAC analysis. We reviewed relevant literatures and identified driver and barrier factors, that were further validated by expert panels and confirmed using CVI. We developed a questionnaire based on 16 drivers and 15 barriers that passed the validation test and sought assessment from 11 experts. ISM methodology was used in the depiction of inter-relationships between the factors, while MICMAC was used to identify key drivers and barriers, categorizing factors based on their placement in the quadrant. The finding indicates that governmental regulation and technological development are the ultimate drivers, whereas the lack of special policies and high investment cost are the prominent barriers. The policy strategy involves policy support with regulation, financial incentives, technological development, and institutional cooperation to increase adoption. This study provides practical information to policymakers as well as other stakeholders to spur the utilization of biomass briquettes in food-based SMEs and meet renewable energy and net zero emission objectives.
ISM, Interpretive Structural Modeling; MICMAC, Matrice d’Impacts Croisés-Multiplication Appliquée à un Classement; CVI, Content Validity Index; SMEs, small and medium-sized enterprises.
Energy constitutes one pivotal element of sustainable development [1]. Fossil energy remains the most consumed option in the modern world, and it is the primary input in production processes [2]. However, fossil energy consumption has resulted in erratic climate change, global warming increase, and speedy sea levels [3]. Climate change requirements have become more imperative, and the use of fossil fuel is no longer sustainable because there is more carbon dioxide (CO2) discharge that can soil the atmosphere in the long term [4]. The fast population growth is also rendering the availability of fossil fuel energy, including coal, unable to meet in the future consumption needs [5]. In addition, official statistics estimated that coal resources will be depleted in the upcoming 83 years if the production intensity continues at the current level [6].
The Indonesian government has made effort to prioritize the transition to renewable energy to reduce dependence on fossil fuels and tot step towards achieving clean energy targets that are environmentally sustainable [7]. The policies in Indonesia regarding renewable energy are shaped through Government Regulation No. 79 in 2014 on the National Energy Policy (KEN), with the target of achieving 23% of total energygenerated from renewable energy in 2025 and at least 31% in 2050 [7].
The conversion of biomass to energy is popular worldwide due to its potential to serve as a renewable source and reduce greenhouse gas emissions [8,9]. Biomass is of particular interest because it is a renewable material and can provide long-term energy security [10]. The role of biomass in mitigating greenhouse gas impacts is two-pronged: carbon is absorbed and stored during the photosynthetic phase of growth, and emissions are prevented when fossil fuels are replaced with biomass in energy production [11]. Biomass briquettes can be a viable renewable energy option, using agricultural waste as raw materials, including rice husks, straw, sugarcane bagasse, sawdust, cornstalk, walnut shells, and wood pellets [12–16].
However, biomass is still not widely used as energy source in Indonesia, despite the advantages in terms of both technology and the environment. The Institute for Essential Services Reform (IESR) [17] reported that in 2023, coal and other fossil fuels dominate the energy supply, particularly in the industrial sector, with coal accounted for 56.9%, gas and LPG for 21.6%, and oil for 5.1% of total energy consumption. Meanwhile, renewable energy, including bioenergy and biomass, only made up about 6.52% of total industrial energy consumption. According to the same report, Indonesia has not yet optimally utilized the bioenergy potential of diverse agricultural resources. The use of biomass is typically concentrated in specific industrial clusters and geographical areas, such as South Sumatra, which has surpassed the 24% renewable energy mix but is mostly supported by bioenergy projects in the private sector [17].
A similar situation is seen in Central Java, which exhibits substantial capacity for biomass briquette manufacturing; however, food SMEs exhibit minimal engagement with this renewable energy resource. The Central Bureau of Statistics reported that from 2021–2023, Central Java ranked fourth in national rice productivity and eleventh in maize productivity, while the province also recorded 183,936 quintals of wood production in 2017 that could serve as raw materials for biomass briquettes [18]. In addition, sugarcane and coconut plantations in districts such as Pati generate large volumes of waste, including around 7500 tons of sugarcane bagasse per month and significant amounts of coconut shells, which can be processed into briquettes. These opportunities have enabled local businesses to export some 6000 tons annually of briquettes to Middle East, Nigerian, and Brazilian markets. Biomass briquettes have also acquired status as renewable energy priority in the Central Java Regional Energy Plan. However, amid available resources and institutional support, biomass briquettes are an unpopular energy option among food-based SMEs, with many of the latter using conventional fuels. The findings indicate that some SMEs attempted the use of the briquettes at the beginning but dropped due to high costs, low heating outputs, and scarce information [19].
The condition highlights that local governments which under the provision of Law No. 23 of the year 2014 have the prerogative of designing renewable policies suited to regional contexts have failed in maximizing their function in enabling the absorption of briquettes. Previous work revealed numerous drivers such as environmental awareness, policy incentives from the government, fuel costs efficiency, as well as availability of raw material [20–23], as well as significant barriers including raw energy material absence [21,24], high production costs as well as poor competitiveness [25,26], inadequate awareness and information [21], as well as underdevelopment of technology [25]. Nevertheless, more works concerning small- as well as medium-scale businesses (SMEs) from the Indonesian food sector continue being scarce, particularly in the context of analyzing drivers as well as barriers in an inclusive framework.
Consequently, this study applied ISM-MICMAC methodology to analyze the variables in combination. The method was selected for this investigation, given the nature of the issue and the limited adoption of biomass briquettes. The main objective of this research is to analyze how these drivers and barriers interact within a complex system of markets, technologies, and policies rather than just calculating the proportion of each aspect among SME population. As used in numerous studies that map the hierarchical relationships between barriers/drivers in the adoption of renewable energy, the ISM–MICMAC approach is better suited for early structural mapping because it enables expert-based analysis of driving forces and interdependencies between elements [27,28]. Furthermore, it is challenging to gather a sizable and accurately representative survey sample of business actors with experience using biomass briquettes due to the low adoption rate of these briquettes in the study area. In studies that use expert panels to model the factors that drive and inhibit renewable energy technology, the evaluation of experts who are knowledgeable about energy, regulations, technical aspects, and market dynamics is therefore more appropriate to use as a basis through an expert-based approach like ISM–MICMAC [27,29]. The findings are expected in terms of the provision of useful guidance to the practitioner, policymaker, as well as other players in the formulation of strategies aimed at accelerating biomass briquette adoption within food SMEs with the aim of achieving local energy security, promoting circular economy practices, as well as helping in the net zero carbon target in the year 2060 in Indonesia.
In this study, biomass briquettes are described as solid fuels that have been compressed from agricultural waste and other biomass, such as rice husks, maize cobs, sawdust, sugarcane bagasse, straw, and fruit waste. The research emphasis on briquettes rather than pellets stems from technical factors and the specific circumstances of SMEs in Indonesia as one of developing countries. The briquette production process can handle coarser-particle biomass and a wider range of moisture levels. In other words, the demand for fine grinding and extensive drying, that are required for pellet production, can be reduced [30]. Briquette production often uses less complex machinery and does not always require controlled drying systems or automated combustion equipment, resulting in cheaper capital investment and operational expenses [31,32]. In contrast, biomass pellets are commonly used in developed countries for automated boilers and district heating systems [33,34]. As a result, briquettes are better suited with the technological capabilities and financial resources of SMEs in this particular research area.
Studies on biomass briquettes have become a global trend, particularly in many developing countries. Biomass briquettes are used in homes, institutions, and SMEs across Africa, Latin America, and Asia, often competing with LPG, kerosene, charcoal, and firewood [35–40]. Research on energy behavior in Kenya, Malawi, Uganda, and Ghana shows that while modern fuels may be viewed as more prestigious, some low-income households and business owners still find briquettes attractive due to their cost, accessibility, and combustion properties [41–46].
In terms of technical performance, briquettes are more dense, have a more consistent shape, a more controlled moisture content, and burn at a more consistent temperature and time than firewood or loose biomass without briquetting. As a result, they are more suited for the generally continuous heat processes needed by food SMEs and easier to maintain [35,45,47]. Several studies have found that briquettes made from agricultural waste and wastepaper emit less smoke and particulate matter than brush, livestock manure, or firewood, though stove design and operating practices have a significant impact on the final results [36,48]. Operationally, compact and clean briquettes demand less storage space, are easier to handle, and can reduce workplace smoke exposure, which is crucial for the health of kitchen workers in food SMEs. While loose biomass or firewood may appear to be less expensive at first, briquettes provide a combination of thermal efficiency, convenience of handling, and potential for lessening strain on forests that strongly justify their use in this context.
The biomass briquette production process is quite diverse and not always identical to the mixing stage with a binder. Biomass is dried and reduced in size before undergoing an initial carbonization or pyrolysis process or being directly densified. The literature also indicates that the use of binders is not always required. Some studies use natural binders such as starch, molasses, or clay for materials with low cohesion or to increase compressive strength [49,50], but other studies show that a mixture of fruit waste and carbonized bagasse can be formed only with water and sun drying, resulting in a high calorific value and good burning duration [51]. Some crucial factors, such as lignin concentration, water content, particle size, compaction pressure, and temperature can determine whether briquettes may be made stably without external adhesives [52]. Biomass briquettes are more sustainable than coal due to decreased heavy metal content, SO2, NOx, and particle emissions. However, pretreatment dust and VOC emissions from chemical binders must be regulated [53]. Configurations without binders or utilizing local waste as feedstock, including in situ pyrolysis/gasification approaches such as those used in oil palm empty fruit bunch biostoves, have been shown to produce stable heat and low emissions at relatively affordable investment costs [51,54].
Interpretive Structural Modelling (ISM)J. Warfield in 1973 introduced ISM as an analytical tool to understand the structure of complex socio-economic systems [55]. ISM is a method that helps determine the sequence of objectives in a complex system relationship, identify the main or critical elements, characterize each element, and provide a concrete illustration of the system structure known to experts [56]. The relationships between factors which are derived from expert panel opinions, make the ISM an interpretative model. It composes the overall structure of complex variables and the relationships between variables are visualized in the form of a graphical model [55]. Therefore, the ISM method is used as a tool to solve complex problems involving relationships between variables, with the final result in the form of a hierarchical model that illustrates the relationships between variables in a diagram with several levels and identifies elements of the model that have been created. In addition, ISM helps gather expert opinions through various management techniques, including brainstorming and the nominal group technique [57].
Attri et al. [58] and Azevedo et al. [55] explain that the ISM method consists of six steps: developing a Structural Self-Interaction Matrix (SSIM), Reachability Matrix (RM), Level Partitioning, Canonical Matrix, and creating a hierarchical model. Prior to creating the SSIM, factors relevant to the context were identified through an expert panel survey [59]. Expert opinions are expressed using symbols, where V, A, and X indicate a relationship between the variables, whereas O indicates no relationship between the variables.
Afterward, the RM is developed by converting the V, A, X, and O codes in the SSIM into binary numbers 0 and 1 to generate driving and dependence power. The final value in the Final RM is determined based on the consensus of the majority of experts who provide the same value. Once the final matrix is obtained, a transitivity analysis is performed.
In the level partitioning stage, each element is grouped into a different level to simplify the construction of the ISM model, based on the reachability set, antecedent set, and intersection set. Elements with similarities between the intersection set and the reachability set are placed at the top level (Level 1) and then removed from subsequent iterations. This process is repeated in the same manner until all elements have their respective levels.
After the elements are assigned to their appropriate levels, they are reorganized in the canonical matrix according to their driving and dependence power. Equations (1) and (2) explain how to calculate the driving and dependence power. These two parameters then determine the element’s position in the ISM hierarchical model.
Description:
DP = Driving power
D = Dependence power
Ei = Element in one row
Ej = Element in one column
The ISM hierarchical model is visualized in a diagram that shows the position and relationships between elements, arranged in ascending order from level 1 to the next lower level. Elements at the lower levels indicate strong influence, whereas at higher levels, their influence gradually weakens. Some adjustments could be necessary to improve the model’s consistency and accuracy.
The MICMAC is an analysis to assess the driver power and dependence level of each factor. It is used to determine which variables are most important in the system based on the analysis results [60]. In addition, the MICMAC is also a causal structural matrix that can analyze the relationship between factors in the system, explaining the position of each factor and arranging them into a hierarchy. Furthermore, factors are grouped into four quadrants in the MICMAC analysis diagram [61]:
●
●
●
●
We can assess the relevance of items in an instrument with CVI [62]. Each item is given rating by the experts on a likert scale, from 1 (not relevant) to 4 (very relevant). The more experts who rate an item a high grade (3 or 4), the higher the item-level Content Validity Index (I-CVI) value is [63,64]. Prior to calculating CVI, we converted each item’s score of 1 or 2 as 0 (not relevant) and a score of 3 or 4 as 1 (relevant) [65]. In addition, the scale-level CVI was also calculated using the average method (S-CVI/Ave), which is the average of all I-CVI values to describe the overall content validity of the scale [63,65]. Equations (3) and (4) show the calculation of CVI [65].
Description:
I-CVI = the proportion of relevance ratings given a score of 3 and 4 by each expert.
S-CVI/Ave = The average of the I-CVI scores for all items on the scale.
The acceptable CVI value in Table 1 indicates the minimum threshold for the proportion of expert agreement that is considered adequate to declare that a factor has good content validity. This threshold varies depending on the number of experts involved because the more experts involved, the less likely it is that agreement will occur by chance [66]. Several studies have shown that for panels of 6 or more experts, an I-CVI value of around 0.78–0.83 already reflects good to excellent content validity [64,66,67]. Yusoff [65] summarized these recommendations into a practical guide as seen in Table 1. Because we involved 6 experts in this research, an I-CVI cut-off of ≥0.83 was used, so that factors that reached or exceeded this threshold were retained in the instrument and further analyzed with ISM–MICMAC, while factors below the cut-off were revised or eliminated.
Experts SelectionPurposive sampling with judgment sampling was used to choose experts as respondents. This approach ensured that only individuals with extensive knowledge of biomass and food SME issues, and who were directly involved in decision-making, were included [69]. For the ISM-MICMAC project, selecting the right experts is more important than choosing random responders. This is because the primary goal is to gain a deeper understanding of the factors and their interrelationships, rather than making broad statistical statements. As such, this aligns with the notion that ISM leverages the practical experience and experts knowledge to break down complex problems into models that are easier to comprehend [70]. Due to these factors, 11 experts from the government, academia, and SMEs were asked to respond to the ISM. The experts consist of representative from the Central Java Provincial Environment Agency, the Agriculture and Plantation Agency, the Energy and Mineral Resources Agency, the Cooperatives and MSMEs Agency, two academics from a university, and five food business owners. The criteria for experts selection include: (i) they were seen as an expert or key stakeholder in their own organizations, (ii) they had worked in a related field for at least one year, and (iii) they knew about issues related to agricultural waste, renewable energy, and/or small and medium-sized business management in Central Java. The number of decision makers for research using the ISM method typically ranges from 2 to 120 experts, with 11 experts as median [71]. Therefore, a total of 11 experts selected in this study is quite ideal. The experts, their areas of expertise, and the duration of their experience are listed in Table 2.
Research Framework Variables Identification and ValidationThe variable selection in this study considered both the drivers and the barriers influencing the adoption of biomass briquette among food-based SMEs in Central Java. The variables were derived from review of the previous studies [20–22,72–75], which presented the factors of adoption in various sectors, countries, and scenarios. Based on the literature review, identified indicators we developed a questionnaire containing these variables to ensure the appropriateness and relevance of the identified variables. This was done because previous studies were conducted in different countries and types of industries, thus influencing the characteristics of research objects. Expert judgment was used to evaluate the suitability of each variable for the research context of biomass briquette adoption in food SMEs in Central Java. Six respondents (E1, E2, E3, E4, E5, E6) were asked to complete the questionnaire.
A Likert scale was used in the questionnaire, where 1 = not relevant, 2 = somewhat relevant, 3 = relevant, and 4 = highly relevant. According to Table 1, when the number of validation respondents is at least six to eight, factors with an Item-CVI (I-CVI) < 0.83 should be excluded from the list of elements to be used in the subsequent contextual relationship assessment. Furthermore, the Scale-CVI (S-CVI/Ave) is also required to confirm the overall content validity of the scale.
Assessing Interrelationships between Drivers and BarriersThe interrelationships among the driver/barrier were determined through expert judgment collated via a structured questionnaire. All 11 experts, namely respondents E1 to E11, were asked to fill out this questionnaire. The sets of responses were then reviewed using the ISM methodology. The ISM procedure applied in this study entailed six principal stages: (1) constructing the SSIM, (2) constructing the RM, (3) level partitioning, (4) constructing the canonical matrix, and (5) constructing the hierarchy model.
Developing Hierarchical Models and RecommendationsA hierarchical model was created to describe all factors that are directly related to each other and to describe the level of influence of each factor. Then, we created a MICMAC classification diagram based on the driving power and dependence power in canonical matrix to determine key barriers and drivers. Finally, recommendations were developed based on key barriers and drivers through structured expert interviews. The research framework is illustrated in Figure 1.
The driving and barrier factors influencing biomass briquette adoption were identified through a review of previous studies. This process involved systematically extracting and comparing factors reported in various empirical and conceptual articles. From this synthesis, we identified 22 drivers and 15 barriers, which then were validated based on the CVI value. It indicates whether a particular driving factor element is relevant to the conditions of food SMEs in Central Java. In this study, six experts served as respondents to validate the driving factors, resulting in an acceptable I-CVI ≥ 0.83. An I-CVI value below 0.83 indicates that the driving factor element is irrelevant, and vice versa. Tables 3 and 4 present the relevance ratings on the item scale by six experts for drivers and barriers.
The following is an example of calculating I-CVI and S-CVI based on the Equation (5) for driver A1:
By applying the same calculation method for all driver indicators, we can obtain the total I-CVI, therefore the S-CVI/Ave can be calculated as follows:
Based on the CVI calculation, 9 valid barriers and 16 valid drivers were obtained. We removed 6 irrelevant items of driver, namely: A3, A5, A6, A7, A10, A11, and did not replace them with new items as per agreement with experts. However, the 6 irrelevant items of barrier (B5, B7, B8, B11, B13, B14) were replaced with new items proposed by experts. Thus, the 16 drivers and 15 barriers that passed the validation test were then used to determine the interrelationships between driver and barrier factors (see Tables 5 and 6).
Interrelationships among Driver and Barrier FactorsThe canonical matrix for the drivers and barriers to biomass briquette adoption is presented in Tables 7 and 8. In this matrix, the influence level of each factor is determined by the driving and dependence power. The ranking displayed in the last column helps identify which factors are most influential in driving or hindering the adoption of biomass briquettes by SMEs. Driver factors that have the highest driving power, such as A17, A16, A14, and A18, are key elements that provide the most potential enabler for the adoption of biomass briquettes by SMEs. Meanwhile, barrier factors with the highest driving power, such as B2 and B1, are considered the primary barriers that trigger or strengthen other barriers to the adoption of biomass briquettes by SMEs.
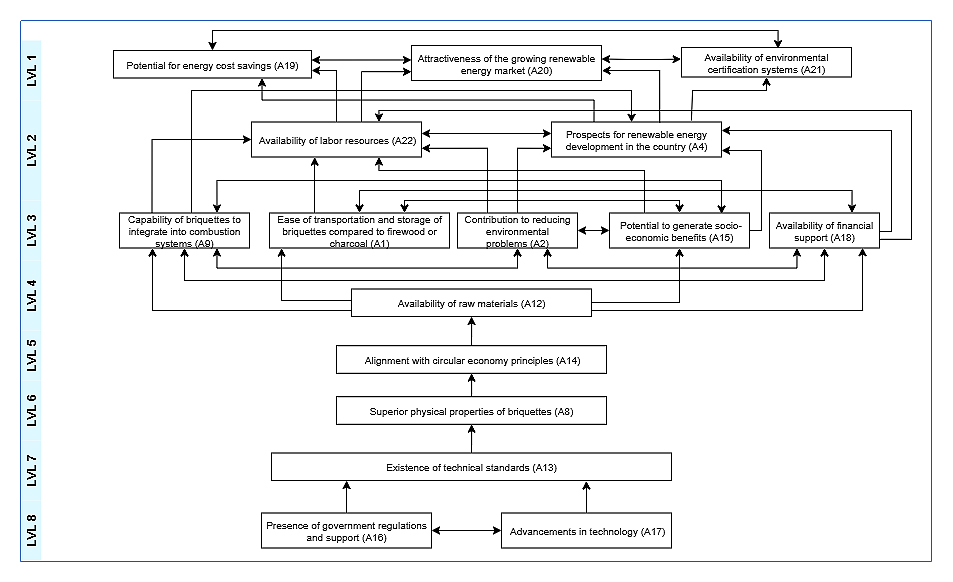
ISM Hierarchical ModelThe construction of the ISM hierarchical model aims to depict the overall structure of interrelated factors and to highlight the relative levels of influence among them. In this model, the driver factors with the greatest impact are positioned at the foundational levels, while those with comparatively smaller influence appear at the top levels. Figures 2 and 3 present the hierarchical models for both the drivers and barriers of biomass briquette adoption in food SMEs.
MICMAC Diagram of Drivers and BarriersThe key driver and barrier factors were identified using the MICMAC analysis, which categorizes factors into four quadrants based on their driving and dependence power. These parameters were calculated during the construction of the final RM. Figure 4 presents the MICMAC diagrams generated in this study.
Meanwhile, the MICMAC analysis of barrier factors revealed a distribution across all four quadrants. Quadrant 1 contained two weakly influential and dependent factors: mismatched briquette size with stove requirements (B13) and limited dissemination of briquette use among SMEs (B15). Quadrant 2 included four factors, whichperceived inefficiency compared to LPG and firewood (B6), inability to meet high community energy demand (B7), greenhouse gas emissions from production (B8), and lack of socio-cultural support (B11). Quadrant 3 comprised three unstable and highly interconnected factors: low consumer interest (B5), dominance of conventional fuels (B9), and absence of specialized institutional support (B10). Finally, six critical factors were positioned in Quadrant 4: lack of government policies and regulations (B1), high costs (B2), limited public awareness (B3), inadequate infrastructure for distribution (B4), shortage of briquette-compatible stoves (B12), and insufficient suppliers (B14).
The adoption of biomass briquettes in SMEs in this study is primarily driven government regulations and support (A16) and technological advancements (A17), as seen in Figure 2. Environmental regulation and renewable energy targets, such as net zero emission roadmap, together with innovations in production and distribution technology create the conditions that enable the development of technical standards (A13) at level 7. National standards related to biomass briquettes are regulated in the Regulation of the Minister of Energy and Mineral Resources No. 47 of 2017 concerning the Implementation of National Standards (SNI) for Charcoal Briquettes and Biomass Briquettes. National standards (SNI 01-6235-2000), which regulate the quality of charcoal briquettes, including moisture content, geometry, density, ash content, carbon content, calorific value, and volatile matter content, directly influence the superior physical properties of the briquettes. With this standard, product quality and consistency are guaranteed, thus improving the superior physical properties of briquettes (A8) at level 6, such as high density, long burning time, and low water content. The superior physical properties of biomass briquettes attract SMEs to use them and encourage the implementation of circular economy principles (A9) at level 5, because briquettes can utilize local waste as raw materials, thereby reducing waste and increasing resource efficiency.
At level 4, a circular economy strengthens raw material availability (A12), which in turn influences briquette quality, ease of transportation, and storage, thus attracts investors and supports logistical efficiency. These aspects are associated with level 3, which encompasses five essential motivating factors: the capacity to integrate combustion, transportation and storage convenience, environmental problem reduction, socio-economic benefits, and financial support. The interrelationship between these five factors is quite profound as they reinforce each other in various ways; for example, the utilization of briquettes not only serves to significantly reduce pollution levels but also generates considerable socio-economic value, while the improvement in transportation efficiency coupled with the integration of effective combustion work together to increase market interest, thereby motivating investors to step forward and providing much-needed financial support that is crucial for further progress. The development of the biomass industry is increasing the need for skilled labor and increasing optimism about Indonesia’s renewable energy potential. As a result, level 3 influences renewable energy prospects (A4) and labor availability (A22), which support the top level: potential energy cost savings, the attractiveness of the renewable energy market, and the existence of an environmental certification system. They directly drive the adoption of biomass briquettes, since those factors offer financial and reputational incentives.
Barriers Hierarchical ModelThe ISM hierarchical model for barriers indicates that the root of the problem lies at the deepest level: the lack of specific government policies and regulations related to the implementation of biomass briquettes (B1) and the high investment, capital, and operational costs (B2) at level 7. These two factors increase barriers to access to infrastructure and transportation (B4) at level 6, which then hinders the distribution of biomass briquettes and their raw materials to various regions. This situation results in a shortage of biomass briquette suppliers (B14) at level 5, which further exacerbates the lack of available kilns (B12), mismatched briquette sizes with kilns (B13), and minimal information and public awareness regarding the importance of biomass briquettes as a renewable energy source (B3) at level 4. This combination of technical and informational barriers makes it difficult for SME support institutions to play a role (B10) and weakens the capacity of the biomass briquette system to meet the high energy demand in the community (B7) at level 3, thus suboptimal outreach efforts to SMEs (B15) at level 2.
Eventually, the weakness of socialization (B15) and structural barriers at the lower level are manifested at the highest level (level 1) as forms of resistance and obstacles on the user side, such as low consumer interest in renewable energy biomass briquettes (B5), the perception that briquettes are less efficient than LPG and firewood (B6), concerns about greenhouse gas emissions from the production process (B8), the dominance of other energy alternatives such as wood, charcoal, and LPG (B9), and community culture that does not yet support the use of biomass briquettes (B11). Thus, it is clear that the factors at level 1 are not simply a matter of consumer perception or preference, but are the cumulative result of a series of layered policy, economic, infrastructure, technical, and institutional barriers from level 7 to level 2.
Key Drivers AnalysisThis study shows that all driving factors for biomass briquette adoption are closely interconnected, as reflected in the absence of factors in the autonomous quadrant, meaning no factors are truly on the periphery of the adoption driver system in food SMEs. Compared with Yu et al. [23] in Madagascar, this pattern is more comprehensive. They found several opportunistic factors, such as the specific role of NGOs, which generally play a minor role and are not integrated over the long term. Ease of briquette handling (A1), combustion integration (A9), environmental benefits (A2), socio-economic benefits (A15), and financial support (A18) are other factors that alter labor availability (A22), which appears in the dependent quadrant with low driving force and high dependence. Thus, labor availability (A22) is not an initial driver but a consequence of changes in technological development, business scale, and market demand, in line with the findings of Mugabi and Kisakye [44].
Policy and technology are the primary drivers of biomass briquette adoption, as the government regulations and support (A16), is located in the independent quadrant, with a very high driving power and low dependence power. In addition, technological advancement (A17) in the linkage quadrant exhibits the highest driving power and high dependence power. This combination confirms that the regulatory framework and technological advancement are the main drivers for other factors. It is in line with the findings of Song et al. [76] regarding the dependence of the economic feasibility of compressed biomass fuel on the design of policy instruments, as well as the findings of Mwampampa et al. [36] that the lack of specific policies and weak regulatory enforcement hinder the briquette industry in Sub-Saharan Africa.
Furthermore, the factors of financial support (A18), technical standards (A14), circular economy principles and socio-economic benefits (A15), and environmental benefits (A2), are also clustered in the linkage quadrant. It demonstrates that as policy and technology evolve, financial incentive packages, quality standards, circular economy narratives, and environmental benefits will mutually reinforce each other in shaping SME interest. This corresponds with empirical evidence regarding the role of waste reduction and fuelwood savings [35], the physical quality and emissions of briquettes [45], and producer associations and quality standards as supporting market legitimacy [36].
Meanwhile, in supply and technical aspect, the briquettes superior physical properties (A8), ease of transportation and storage (A1), and biomass material availability (A12) are in the independent quadrant with high driving power and low dependence. This emphasizes that technical and logistical features are not merely complementary elements but structural prerequisites that drive the other elements. This result is in line with previous research that emphasized that uniform shape, high density, and appropriate moisture content are crucial for efficient distribution and combustion performance [35,45], as well as the use of residues as a strong supply source [47]. We can conclude that the system driving food SME adoption consists of a combination of policy (A16), technology (A17), financial support (A18), and technical/logistical attributes of briquettes (A1, A8, A12).
Key Barriers AnalysisThis study shows that the main barriers are structural and concentrated in the independent quadrant, while other barriers in the linkage, dependent, and autonomous quadrants tend to be consequences or reinforcements of these structural factors. This study found that the lack of specific policies and regulations related to biomass briquettes (B1) and high investment, capital, and operational costs (B2) were the two barriers with the highest driving power and low dependency. These findings confirm that without an adequate regulatory framework and financing scheme, the adoption system will remain heavy despite the technical and market potential. It corresponds with Song et al. [76], which indicated that densified biomass finds it hard to compete against coal in the absence of an accompanying policy framework. Mwampamba et al. [36] and Suryani et al. [21] also highlight the same point, that policy and cost are significant bottlenecks in replacing charcoal and firewood with briquettes.
Moreover, the lack of specialized briquette stoves (B12), biomass briquette suppliers (B14), and public knowledge and awareness (B3) are also emphasized in this study as additional independent barriers that result in a large number of secondary barriers. These three components clarify the issues on consumer interest (B5), perceived efficiency (B6), the failure of briquettes to fulfill high energy demands (B7), and insufficient socio-cultural support (B11). These results are supported by several studies that indicate a lack of public awareness of briquettes and their ecological advantages [35,44,46], along with the significance of compatible stove designs and reliable distribution systems to enhance user acceptance [41,44].
In addition, the MICMAC analysis shows the linkage quadrant is filled by lack of consumer interest (B5), the dominance of alternative fuels such as LPG, wood, and charcoal (B9), and the lack of SME support institutions (B10). This means that these barriers are both causes and effects within the system: the dominance of LPG/wood/charcoal and the absence of support institutions weaken consumer interest in briquettes, while low consumer interest, in turn, makes the briquette market unattractive to investors and support institutions. This closed loop pattern closely resembles that described by Mwampamba et al. [36] for the charcoal briquette industry in Sub-Saharan Africa, and the findings of Mugabi and Kisakye [44] regarding the supply-driven briquette market in Kampala with stagnant demand.
Furthermore, this study shows that some technical and communication barriers, such as briquette sizes that are not yet suitable for stoves and energy requirements (B13) and the lack of outreach for SMEs (B15), fall into the autonomy quadrant with low driving power and low dependency. This indicates that in the context of the food SMEs studied, briquette/stove size and socialization are not the root barriers, but rather issues that can be resolved after improving policy, cost, supply, and supporting institutional factors. This finding differs slightly from several household-level studies that found that physical product attributes (shape, size, ignition method) and promotional campaigns significantly determine preferences [42,48]. In the food SME system, the MICMAC results actually indicate that micro-technical issues and socialization only become effective if structural barriers in the independent and linkage quadrants are first addressed.
Policy Implication for Food SMEs: Strategies to Strengthen Drivers and Mitigate BarriersSeveral strategies can be recommended based on the analysis to encourage the adoption of biomass briquettes among food SMEs in Central Java. It is crucial for the government to strengthen policies, financial incentives, and institutional support. Local governments can incorporate specific biomass briquette programs into regional energy regulations (e.g., revisions or elaborations of the Regional Energy General Plan). The programs can be introduced through village potential surveys, subsidies and low-interest financing schemes, mandatory national standards (SNI) certification, and the development of distribution infrastructure and briquette logistics centers. In addition, it is also important to consider providing capital assistance for SMEs, such as compatible stoves, training facilities, and subsidies. Thus, investment and operational costs for SMEs can be reduced along with barriers to access and supply availability.
In particular, it is important to enhance SMEs awareness and knowledge by providing technical assistance, knowledge on processing agricultural waste into briquettes, and ongoing support in the field. We suggest the government to organize regular training and mentoring programs for SMEs. To implement this program, the government can collaborate with stakeholders, such as: technical agencies, NGOs, academics, and local communities. In order to maintain a steady supply and facilitate two-way communication between the government and SMEs, it is essential to set up communities of SMEs that use briquettes and agricultural waste management organizations as suppliers of raw materials to briquette manufacturers.
Furthermore, building partnerships and ecosystems can be key to reducing various barriers. The government is encouraged to collaborate with briquette producers and establish communities of briquette-using SMEs, while also establishing agricultural waste management institutions as raw material suppliers. Distribution centers and improved infrastructure/transportation access will help address the barriers of limited distribution access and the shortage of biomass briquette suppliers. If these structural strategies are implemented, downstream barriers have the potential to gradually decrease as markets become more prepared, supplies become more reliable, and risks for SMEs decrease.
This study adopted ISM and MICMAC to investigate the drivers and barriers to the adoption of biomass briquettes by food SMEs in Central Java, Indonesia. We developed hierarchical models to depict the interrelationships of 16 driver and 15 barrier factors once they were identified and validated. Government regulations and support, as well as technological breakthroughs, are ranked at the bottom of the hierarchy as the most important factors influencing technical standards, product quality, circular economy principles, and, eventually, market adoption. However, considerable barriers, such as high investment and operational costs, as well as a lack of focused government regulations, hampered supply, consumer awareness, infrastructure, and consumer acceptability.
We found several key drivers such as regulatory support, technological advancement, financial incentives, and clear quality standards. This is supported by the benefits of biomass briquettes in terms of quality, easy of use and distribution, and ease of obtaining raw materials. Thus, biomass briquette is an attractive option for SMEs since it is environmentally friendly. However, we also identified several significant barriers, including inadequate policies, high investment and operational costs, an uneven distribution network, a limited number of suppliers, and low levels of public knowledge and awareness of biomass briquettes. Therefore, we suggest the government to focus on improving regulations, creating SME-friendly financing, improving distribution, and building institutional support and training. With consistent adjustments to these fundamentals, user-level barriers can be reduced as the market develops and risks for SMEs decrease.
Conceptualization, MH and SH; methodology, SH; software, HS and ANP; validation, MH, SH and DN; formal analysis, EFA; investigation, HS, ANP; resources, MH; data curation, HS, ANP; writing—original draft preparation, EFA; writing—review and editing, EFA; visualization, HS, ANP; supervision, DN; project administration, SH; funding acquisition, MH and SH. All authors have read and agreed to the published version of the manuscript.
The authors declare no conflicts of interest.
This research was funded by Institute for Research and Community Service of Universitas Sebelas Maret, grant number 431/UN27.22/PT.01.04/2025 with The Decree of Rector of Universitas Sebelas Maret: 1318/UN27/HK.02/2025.
The authors would like to thank the Association of Research and Community Service Institutions of State Universities Legal Entities, with decree number: 001/ALP/HK/IV/2025 for choosing us as the winner of Research Grant of Riset Kolaborasi Indonesia (RKI-PTNBH) A Scheme.
1.
2.
3.
4.
5.
6.
7.
8.
9.
10.
11.
12.
13.
14.
15.
16.
17.
18.
19.
20.
21.
22.
23.
24.
25.
26.
27.
28.
29.
30.
31.
32.
33.
34.
35.
36.
37.
38.
39.
40.
41.
42.
43.
44.
45.
46.
47.
48.
49.
50.
51.
52.
53.
54.
55.
56.
57.
58.
59.
60.
61.
62.
63.
64.
65.
66.
67.
68.
69.
70.
71.
72.
73.
74.
75.
76.
Hisjam M, Hartini S, Aqidawati EF, Sintawati H, Putri AN, Nurhadiyanto D. Sustainable biomass briquettes adoption in food SMEs: Drivers, barriers, and policy implication in Central Java, Indonesia. J Sustain Res. 2026;8(1):e260004. https://doi.org/10.20900/jsr20260004.

Copyright © Hapres Co., Ltd. Privacy Policy | Terms and Conditions