Location: Home >> Detail
TOTAL VIEWS
J Sustain Res. 2026;8(2):e260040. https://doi.org/10.20900/jsr20260040
1 INESC INOV Lab, Lisbon 1000-029, Portugal
2 Departamento de Engenharia Informática, Escola Superior de Tecnologias (EST), Instituto Politécnico de Setúbal (IPS), Setúbal 2910-761, Portugal
3 CTCV—Centro Tecnológico da Cerâmica e do Vidro, Coimbra 3025-307, Portugal
4 APICER—Associação Portuguesa da Indústria Cerâmica e da Cristalaria, Coimbra 3025-307, Portugal
* Correspondence: Gabriel Pestana
This paper presents ResourceNet, a modular web-based digital infrastructure designed to accelerate the transformation of ceramic waste into Secondary Raw Materials (SRMs), contributing directly to the achievement of circular economy (CE) objectives in the ceramics sector. Addressing the recycling dimension, the platform supports structured waste collection, classification, and traceable logistics through an omnichannel digital marketplace that connects waste producers, processors, and end-users. Its architecture is grounded in formal modelling and internationally recognised data and process standards, forming a composable service ecosystem that ensures SRM exchange integrity and lifecycle traceability. To address the disposal dimension, ResourceNet embeds compliance with waste declassification policies and integrates with downstream treatment operations (e.g., pre-treatment or heat-based processing). By bridging upstream collection and downstream processing, it promotes landfill diversion and enables more sustainable waste management pathways. From a synergy perspective, the design integrates Process-Driven Architecture (PDA) and Model-Driven Architecture (MDA) to align stakeholder concerns with system functionalities, enhancing interoperability and cross-enterprise collaboration. Modelling techniques (BPMN for processes, UML for data and behavior) support lifecycle material flow tracking and promote industrial symbiosis, particularly in resource-scarce regions. A sectoral case study validates how PDA-MDA integration fosters traceability and underpins circular valorisation pathways across industrial domains.
The CE seeks to convert materials traditionally treated as waste into SRMs, extending product lifecycles while reducing environmental impact and primary resource dependency [1]. Although CE principles are well established in European policy and sustainability frameworks, their practical implementation in resource-intensive manufacturing sectors remains limited [2]. The ceramics industry exemplifies this challenge, despite generating significant production and post-consumer waste with recognised valorisation potential [3], large-scale reuse and cross-sector exchange remain constrained by structural and operational barriers.
These barriers arise mainly from fragmented value chains, information asymmetries between waste producers and potential SRM consumers, complex regulatory procedures for waste declassification, and the lack of standardised traceability across material lifecycles [4]. In practice, waste valorisation relies on disconnected tools and informal coordination mechanisms that fail to integrate logistics, regulatory compliance, and multi-stakeholder governance [5]. Consequently, opportunities for industrial symbiosis and material recovery remain underexploited, particularly in highly regulated sectors such as ceramics. Achieving the European Union’s climate-neutrality targets for 2050, therefore, requires digital infrastructure that embeds CE principles directly into operational and governance processes, rather than treating compliance and traceability as post-hoc activities [6].
Existing digital solutions for SRM valorisation show notable limitations. Emerging digital marketplaces support material exchange [5,7], but primarily optimise transactions while neglecting lifecycle traceability, regulatory validation, and quality assurance. From a software engineering perspective, conventional data-centric or service-oriented architectures struggle to maintain coherence between evolving business processes and stable system structures in multi-stakeholder ecosystems requiring cross-organisational interoperability [8]. Research on MDA [9] and PDA [10] highlights their complementary roles: MDA ensures architectural consistency and abstraction, while PDA aligns system behaviour with operational workflows. However, their combined application to CE systems remains largely unexplored.
In this domain, adopting international standards provides a rigorous foundation to address these challenges. Namely, ISO 42010 supports architectural description and stakeholder concern management [11]; ISO 19510 (BPMN 2.0) enables formal and executable process modelling [12]; and ISO 25010 establishes criteria for evaluating system quality [13]. Yet these standards are rarely applied in an integrated manner to support end-to-end traceability, regulatory compliance, and quality assurance across SRM value chains. This limitation is particularly critical in the ceramics sector, where waste declassification, material quality control, and multi-jurisdictional regulation demand compliance to be an intrinsic system capability rather than an external administrative function.
Research QuestionsTo respond to the identified barriers between CE policy objectives and their technical realisation in industrial practice [14], this study formulates a central research question that frames the paper’s analytical and design scope:
How can the integrated use of PDA and MDA, within a standards-based digital framework, enable traceable, compliant, and scalable CE practices in resource-intensive industries?
This overarching question is operationalised through three focused sub-research questions that structure the investigation and delimit its contribution.
●
●
●
Together, these questions guide the design, implementation, and evaluation of a standards-aligned architectural framework, empirically validated through the ResourceNet platform in the Portuguese ceramics sector.
Methodological ApproachThe research adopts a design science research methodology [15], operationalised through the development and validation of ResourceNet, a modular web-based digital infrastructure designed to support the transformation of ceramic waste into SRM and to integrate the valorisation of residual materials across the supply chain.
ResourceNet was co-designed with key stakeholders from the Portuguese ceramics sector, including the Portuguese Association of Ceramic and Crystal Industries (APICER—www.apicer.pt), the Technological Centre for Ceramics and Glass (CTCV—www.ctcv.pt), and industrial partners representing waste producers, processors, and SRM consumers. The platform provides structured support for waste collection, classification, and traceable logistics through an interoperable digital marketplace, embedding regulatory controls aligned with the EU Waste Framework Directive (Directive 2008/98/EC) and its national transposition [16].
Within this regulatory context, waste declassification functions as a strategic mechanism to reduce reliance on virgin raw materials and lower disposal costs, thereby enhancing sustainability and industrial competitiveness [17]. When implemented within a digitally governed SRM marketplace, as in ResourceNet, declassified materials can be traced across multiple actors, ensuring compliance, interoperability, and accountability. Under Article 91 [18] of the national waste management regime (RGGR), waste streams may be reclassified as By-products or SRM if they meet the cumulative conditions shown in Figure 1: a defined and lawful use, no treatment beyond standard industrial practices, and compliance with environmental and safety requirements. In the ceramics sector, this enables residues such as unfired rejects and ceramic sludge to be legally reintegrated into production processes, supporting closed-loop material flows.
The architectural framework integrates PDA and MDA into a BizDevOps lifecycle to maintain alignment among stakeholder objectives, system design, and operational execution. PDA structures the platform around formally defined business processes and stakeholder workflows, modelled using BPMN 2.0 in accordance with ISO 19510:2013. MDA complements this by defining system structure through layered abstractions, including context models, block diagrams, and UML artefacts, aligned with ISO 42010:2022. Quality attributes and non-functional requirements are systematically mapped to ISO 25010:2023 characteristics, enabling traceability from stakeholder concerns to architectural decisions and verifiable system behaviour.
From a theoretical perspective, the study demonstrates how PDA and MDA can be coherently integrated within a standards-aligned architectural lifecycle that treats sustainability objectives and regulatory constraints as explicit design drivers. It advances model-driven development for complex socio-technical systems by establishing traceable links between business processes, system structures, data governance artefacts (e.g., Create, Read, Update, and Delete (CRUD) matrices and UML models), and quality evaluation criteria.
From a practical standpoint, the ResourceNet prototype provides empirical evidence that digital platforms for waste recovery and SRM trading can achieve regulatory compliance, operational efficiency, and multi-stakeholder coordination when grounded in formal modelling techniques and international standards. Its modular architecture supports adaptation across resource-intensive industries, offering transferable design patterns for CE digitisation. Validated through laboratory testing, ResourceNet delivers an interoperable marketplace and a reusable architectural framework that operationalise waste declassification, ensure SRM traceability, and support lifecycle-based valorisation while reducing dependence on virgin raw materials [17].
To establish a comprehensive theoretical foundation, a literature overview was conducted following design science research protocols [19], encompassing peer-reviewed publications, policy documents, and international standards published primarily between 2018 and 2024, with selective inclusion of seminal earlier works where methodologically justified.
The circular economy paradigm has evolved from a conceptual framework to an operational imperative for resource-intensive industries, driven by regulatory pressures, resource scarcity, and climate commitments [20]. This review synthesizes research across four interconnected domains: CE implementation in manufacturing sectors, digital platforms enabling industrial symbiosis, software architecture paradigms for complex socio-technical systems [21], and regulatory governance frameworks for waste and by-product management [22]. Rather than treating these domains in isolation, the analysis identifies their intersections and exposes structural gaps constraining the operationalization of CE principles in resource-intensive manufacturing, with particular emphasis on the ceramics sector.
Identified Research GapsThematic analysis reveals four interrelated gaps that collectively impede scalable CE transitions:
Gap 1: Lifecycle-Oriented Compliance Monitoring. While the literature extensively documents technical valorization pathways for ceramic waste [1–3,20], it inadequately addresses the operational infrastructure required to ensure continuous assurance of compliance throughout material lifecycles. Current research emphasizes endpoint quality assessment—laboratory certification at by-product declaration—without establishing mechanisms to verify that materials maintain compliance with specifications during subsequent storage, transport, and handling. Digital platforms lack integration capabilities for real-time condition monitoring, periodic re-verification protocols, or automated alerts triggering when materials approach quality threshold limits [16,17]. This gap creates regulatory uncertainty and undermines stakeholder confidence in the integrity of declassified material.
Gap 2: Semantic and Procedural Interoperability. Existing digital marketplaces exhibit limited semantic and procedural interoperability among critical stakeholders: waste producers, quality analysis laboratories, technical validation centers, and competent regulatory authorities [5,7,23]. Data exchange predominantly occurs through heterogeneous formats and manual processes, creating delays, transcription errors, and fundamental scalability constraints. Literature provides insufficient guidance on designing platform APIs, standardized data models, and workflow orchestration mechanisms that enable seamless cross-organizational information flows while respecting data sovereignty requirements and preserving commercial confidentiality [23,24]. This interoperability deficit undermines ecosystem-level coordination, which is essential for industrial symbiosis.
Gap 3: Integrated Regional Assessment Frameworks. Techno-economic assessment (TEA) and lifecycle assessment (LCA) studies tailored to specific regional industrial clusters remain scarce [1,2,20]. Existing assessments typically use generic European datasets that inadequately reflect critical local parameters: regional energy-grid carbon intensities, transportation network configurations, sector-specific variations in waste composition, and jurisdiction-specific regulatory contexts. This mismatch between generic models and regional realities reduces the accuracy of decision-support tools, undermining user confidence in platform-generated economic viability assessments and environmental impact quantifications.
Gap 4: Cross-Border SRM Recognition Mechanisms. Mutual recognition frameworks for secondary raw materials within the EU internal market remain underdeveloped [16,22]. By-product declarations are issued at the national level; member states frequently do not automatically recognize declarations granted by other jurisdictions, creating significant cross-border trade barriers. Operational mechanisms for verifying foreign certifications, translating technical documentation across languages and regulatory systems, and ensuring equivalence of quality standards remain insufficiently standardized, limiting digital platforms’ capacity to support federated national by-product registries or to facilitate intra-EU SRM exchanges.
Research Positioning and ContributionThis study directly addresses these four identified gaps through an integrated methodological and technical approach: (i) operational validation and monitoring protocols embedded within BPMN workflow specifications, transforming compliance from episodic certification to continuous auditable processes; (ii) minimal, standards-aligned data and API models ensuring traceability and interoperability among producers, laboratories, technical centers, sectoral associations, and regulatory authorities while maintaining organizational autonomy; (iii) integrated TEA+LCA assessment framework calibrated specifically to the Portuguese ceramics industrial cluster, incorporating region-specific parameters for enhanced decision-support accuracy; (iv) ISO-based architectural foundations (42010, 19510, 25010) providing technical interoperability infrastructure supporting future cross-border SRM recognition and exchange mechanisms.
By grounding these contributions in the ResourceNet real-world industrial implementation, the research advances both the theoretical understanding of architecture-driven sustainability platforms and the practical operationalization of the circular economy in resource-intensive manufacturing sectors.
Ceramic Sector Contextualisation—Waste Declassification DirectiveThe ceramics industry is strategically significant within European manufacturing, encompassing construction materials, consumer products, and technical ceramics. Its production processes are inherently resource- and energy-intensive, generating substantial waste across all stages of the lifecycle, from raw material preparation to firing and finishing [20]. Post-consumer ceramic waste further amplifies the sector’s environmental footprint [2]. Recent studies consistently demonstrate that ceramic waste possesses high valorisation potential, particularly as secondary aggregates or fillers in construction materials, provided that adequate processing and quality control are applied. Empirical research confirms the technical feasibility of such valorisation pathways [3]. These findings establish that the primary obstacle to circularity in ceramics is not technological feasibility but rather the absence of systemic mechanisms that enable waste-to-SRM transitions at scale.
Despite this potential, adoption remains limited due to persistent operational barriers. The literature identifies recurring challenges, including information asymmetries between waste producers and potential consumers, uncertainty about material quality and consistency, fragmented logistics, and complex regulatory procedures for declassifying waste [21]. These barriers disproportionately affect small and medium-sized enterprises (SMEs), which often lack the resources to navigate administrative complexity or invest in bespoke digital solutions. Critically, existing research tends to focus on endpoint validation of materials, typically through laboratory certification at the time of by-product declaration [16], while neglecting the need for continuous monitoring to ensure materials retain compliance throughout storage, transport, and reuse. This reveals a first gap: the lack of lifecycle-oriented compliance assurance mechanisms embedded within operational systems.
Since 2023, Portugal has adopted a self-declarative waste declassification procedure, enabling individual producers or sectoral associations, such as APICER, to initiate the process of recognising production residues as By-products. The process begins with submitting an official form to the Portuguese Environment Agency (APA) that details the material’s origin, intended use, and supporting documentation (e.g., laboratory analyses, quality assurance reports, usage contracts). This is followed by technical validation from a recognised Collaborative Laboratory (CoLAB) or Interface Centre, such as CTCV, which issues a validation declaration. Once the complete dossier is submitted to APA, the agency verifies compliance and, if successful, issues an official By-product Declaration within 15 working days. This framework emphasises transparency and operator accountability, with APA requiring annual reporting on the quantities produced and transferred.
Functional Scope and Governance LimitationsDigital platforms are widely recognised as potential enablers of industrial symbiosis, facilitating the exchange of waste and By-products across organisational boundaries [25]. The literature documents a growing number of digital marketplaces and procurement platforms that integrate circularity criteria into purchasing decisions [5], thereby stimulating demand for SRM. These systems demonstrate the value of data-driven matching and decision support in reducing transaction costs and improving market visibility.
However, most existing platforms prioritise transactional efficiency and price-based matching, offering limited support for traceability, regulatory validation, or quality assurance. Conceptual ambiguity surrounding the definition of "circularity" further complicates platform design, leading to systems that optimise narrow objectives while neglecting broader environmental or social dimensions. Ref. [4] analyzed 221 CE definitions and revealed conceptual ambiguity that complicates platform design. As a result, platforms struggle to establish trust among stakeholders operating under strict regulatory and quality constraints.
Research on data governance and digital twins emphasises the importance of transparent, auditable data flows in multi-stakeholder ecosystems. Proposed governance frameworks [23] address issues such as data sovereignty, access control, and interoperability, but often remain abstract or decoupled from concrete regulatory workflows. Similarly, data-centric governance architectures provide robust mechanisms for data quality and lineage tracking, yet usually fail to align them with business process orchestration [24]. This disconnect highlights a second gap: limited semantic and procedural interoperability among producers, laboratories, and competent authorities, particularly when regulatory validation and quality certification must be integrated into everyday operations rather than handled externally.
Architectural Paradigms: Complementarity without IntegrationSoftware engineering research offers relevant architectural paradigms for addressing complexity in CE platforms [26]. MDA provides a structured approach to managing complexity through layered abstractions, enabling traceability from business requirements to implementation artefacts. Its strengths include model reusability, technology independence, and systematic alignment between requirements and system components [27]. However, MDA has been criticised for insufficient attention to dynamic business processes and stakeholder interactions, often resulting in architectures that are structurally coherent but operationally misaligned [28].
PDA addresses these limitations by placing business processes at the centre of system design. By formalising workflows using BPMN 2.0, PDA ensures that system behaviour reflects operational reality and remains comprehensible to non-technical stakeholders [29]. PDA supports adaptability and continuous process improvement but may lack sufficient mechanisms to manage structural concerns, including data governance, modularity, and quality-attribute allocation.
Recent studies acknowledge the potential benefits of integrating MDA and PDA, demonstrating how process models can be systematically linked to structural models in process-aware information systems [30]. Nonetheless, existing work remains confined mainly to generic enterprise systems or greenfield microservices development. CE contexts, characterised by regulatory complexity, multi-organisational governance, and lifecycle traceability requirements, are notably absent from these integration efforts. This constitutes a third gap: the absence of validated frameworks that integrate PDA-MDA to support CE platforms that require simultaneous attention to process orchestration, structural integrity, regulatory compliance, and quality assurance.
Regulatory Frameworks and Standards FragmentationRegulatory frameworks fundamentally shape the operational context of CE initiatives. The EU Waste Framework Directive [22] establishes conditions for the recognition of By-products and the determination of end-of-waste status, which are operationalised nationally through procedures such as Portugal’s self-declarative by-product regime. While these frameworks reduce administrative burden compared to case-by-case authorisations, they impose stringent documentation, validation, and monitoring requirements that must be maintained over time.
Traceability obligations persist throughout material lifecycles, even after declassification as waste, requiring robust documentation of material origin, handling, and use. Research on distributed systems and auditability provides technical mechanisms for authentication, authorisation, and accounting (AAA), but rarely explicitly links these mechanisms to regulatory compliance or material lifecycle tracking [31]. Furthermore, while international standards such as ISO 42010, ISO 19510, and ISO 25010 provide well-established specifications for architecture description, process modelling, and quality evaluation, the literature offers limited guidance on their coordinated application in digital platforms serving regulated, multi-stakeholder ecosystems.
An additional challenge arises at the European level: by-product recognition remains nationally bounded, with limited mechanisms for mutual recognition across member states. The absence of standardised interfaces for verifying foreign declarations or federating national registries constrains cross-border SRM trade. This reveals a fourth gap: insufficient integration of regulatory frameworks and standards within digital architectures capable of supporting both national compliance and future intra-EU interoperability.
Before presenting the proposed architectural framework, it is helpful to understand BizDevOps (a.k.a. DevOps 2.0). This approach extends traditional DevOps by actively integrating business stakeholders into the software development lifecycle, aligning technical design and operational execution with strategic objectives [32]. Early involvement of business users enables iterative refinement of functional requirements, ensuring that system development continuously reflects user needs and organisational goals. By fostering collaboration across business, development, and operations teams, BizDevOps positions customer requirements at the centre of the development process, enhancing responsiveness, traceability, and the alignment of software capabilities with evolving business priorities.
Figure 2 illustrates how BizDevOps was applied by integrating PDA-MDA architectural patterns. The context diagram serves as a foundational artefact to coordinate both approaches, supporting the generation of architectural views that reflect the conceptual system model from multiple viewpoints. This integration enhances traceability across informational artefacts, linking business processes, stakeholder concerns, and system requirements [28]. It also provides structured guidance for modelling business processes to align them with architectural analysis and design objectives.
In modern software engineering, particularly for web-based systems, aligning rapidly changing business processes with scalable architectures is a significant challenge. Traditional approaches rooted in data models or functional decomposition often lack the agility to support iterative workflows and cross-functional collaboration. The PDA lifecycle addresses this limitation by centring system design on business processes rather than isolated services or solely on data structures [10]. As illustrated in Figure 2, formal modelling techniques such as Business Process Model and Notation (BPMN) and Unified Modelling Language (UML) are applied to define workflows, structure data interactions, and map system behaviour. These standardised notations provide clear, analysable models of business logic and architecture, strengthening traceability and enabling effective stakeholder communication. Consistent with ISO 19510:2013 [12], BPMN diagrams formalise workflows by linking process design with system implementation. When combined with MDA, this approach enables BizDevOps teams to design architectures that are both technically robust and business-aligned, as well as scalable to meet user needs.
ISO 42010:2022 introduces the term ‘entity-of-interest’ (EoI) to define system boundaries [11], but this paper retains the term SoI for clarity and continuity with existing modelling practices. By establishing the SoI upfront, the context diagram guides subsequent modelling activities, ensuring that workflow design, data governance, and process orchestration remain coherent, traceable, and adaptable across the ResourceNet lifecycle, while preserving clarity in communication among the BizDevOps team.
As development progresses, the MDA approach complements PDA by introducing a block diagram that breaks down the SoI’s internal structure [27,28]. This diagram organises the system into functional modules, typically across presentation (frontend) and business logic (backend) layers. It visualises control flows and communication paths, highlighting module responsibilities and data dependencies. This modular view facilitates collaborative design decisions, enabling early alignment and improving the system’s structural coherence [30]. Together, PDA and MDA offer a cohesive framework for modelling complex systems that balances business logic with technical architecture.
Accountable Standards in ResourceNetThe ResourceNet case study adopts a standards-based modelling approach to ensure traceability and coherence across business processes, system architecture, and quality objectives. The approach integrates ISO 42010:2022, ISO 19510:2013, and ISO 25010:2023 within a unified architectural lifecycle, enabling alignment between stakeholder concerns, operational workflows, and measurable system qualities. This multi-standard PDA-MDA integration provides a structured framework for managing complex SRM value chains.
ISO 42010:2022 provides the architectural backbone by structuring the System-of-Interest (SoI) through explicit viewpoints and views. In the early design stages, the SoI is modelled as a Black Box within context diagrams, focusing on system boundaries, external actors, and interfaces rather than internal implementation details. This abstraction allows the BizDevOps team to prioritise integration points, reduce premature design decisions, and preserve modularity [32]. By separating stakeholder concerns from internal behaviour, the architecture maintains independence between process orchestration, functional decomposition, and technical implementation, while ensuring traceability between architectural decisions and governance requirements. Supporting artefacts, including CRUD matrices and UML models, establish explicit mappings between system functions, data entities, and stakeholder responsibilities, reinforcing interoperability and accountability across subsystems.
Operational workflows are formalised using ISO 19510:2013, which bridges conceptual business design and executable system behaviour through a shared modelling language. Business Process Diagrams (BPDs) capture tasks, decision points, and interactions in a form accessible to both domain experts and developers (see Appendix A). Each BPMN task (a.k.a. activity) is explicitly linked to one or more functional requirements, preserving business intent throughout the translation into software specifications. User tasks represent interface-level interaction and usability constraints, while service tasks model API-based interactions with external systems. Business rule tasks connect workflows to decision logic, frequently implemented using Decision Model and Notation (DMN), enabling automated or semi-automated decisions that influence process execution [33]. To complement BPMN’s limited expressiveness at the strategic level [34], value chain diagrams are used to represent macroprocess relationships across organisational domains, ensuring consistency between high-level objectives and detailed operational workflows aligned with ISO 42010 viewpoints.
ISO 25010:2023 provides a framework for evaluating quality across both architectural and process models, integrating functional and non-functional requirements into measurable criteria. Quality attributes such as usability, reliability, performance efficiency, security, and maintainability are explicitly linked to BPMN tasks and architectural components. This integration ensures that user-facing processes meet accessibility and usability expectations, while backend services are systematically evaluated against performance and security requirements. By embedding quality assessment directly into the modelling lifecycle, ResourceNet enables continuous validation and iterative refinement of system components, with explicit traceability between stakeholder expectations, design decisions, and observed system behaviour.
Together, ISO 42010, ISO 19510, and ISO 25010 enable a dual architectural perspective: MDA provides structural and behavioural coherence across system components, while PDA ensures that business processes remain the primary drivers of system behaviour. This standards-aligned integration supports a modular and extensible architecture in which each component is directly associated with stakeholder needs, regulatory obligations, and quality criteria.
The ResourceNet platform implements this modelling approach within an open-access architecture that enables near real-time data exchange across SRM supply chains, connecting waste producers, material consumers, laboratories, and regulatory actors. As shown in Figure 3, the platform’s architecture leverages the PDA lifecycle, which is structured as a set of interrelated macroprocesses guided by ISO 42010. At Level 0, the SoI defines system scope and external context. Levels 1 and 2 represent the process landscape using value chain diagrams, abstracting processes as Black Boxes to expose dependencies and interactions while concealing internal complexity [34]. This layered abstraction facilitates stakeholder engagement and supports scalability across organisational boundaries.
Service-level agreements (SLAs) are integrated into configurable BPMN workflows, aligning data governance mechanisms with regulatory requirements and user expectations. This enables collaborative design of value-added services and negotiated service conditions, allowing SMEs in the ceramics sector to participate in closed-loop value chains without adopting rigid or monolithic systems. BPMN thus functions not only as a workflow notation but also as a precise specification mechanism, bridging analyst-developer communication, capturing fine-grained interactions and decisions, and providing greater operational depth than high-level value chain representations. Subsequent sections illustrate this approach through selected BPDs that demonstrate how stakeholder concerns are translated into executable, standards-compliant processes.
This section presents the implementation of the ResourceNet conceptual model, designed to help stakeholders anticipate and manage material flows in the ceramics sector, enabling the reuse of waste and By-products across industries. Its modular architecture includes an isolation layer that mediates communication between the presentation and application layers, ensuring alignment between production demands and the availability of reusable materials.
System of Interest—Context DiagramThe context diagram in Figure 4 supports CE practices by modelling digitalised SRM logistics while establishing traceability for all transactions. As an abstraction, it clarifies system boundaries, external actors, and information flows, enabling early identification of high-level requirements and dependencies. The goal is to facilitate communication with stakeholders and ensure their concerns are integrated into the development lifecycle, aligning system design with operational and regulatory needs while supporting reliable and transparent management of material flows across the SRM supply chain.
Some stakeholders are directly interested in the SoI, while others are affected by the opportunities the system can provide based on their role when interacting with it. Table 1 provides a brief overview of the stakeholders’ roles and interests in the digital Marketplace deployed by the system.
In ResourceNet, user roles, including platform governance, service provision, service consumption, and regulatory oversight, define responsibilities for data access, process execution, and compliance control. These roles give rise to explicit architectural concerns, captured through stakeholder-specific viewpoints, ensuring traceability among responsibilities, workflows, and system behaviour. By formally modelling roles and permissions, operational workflows are validated against actual business processes, while governance requirements are enforced through role-based controls and auditable interactions. This role-driven architectural alignment supports consistent interpretation of system functions within sector-specific and regulatory constraints, ensuring that design decisions remain technically coherent, compliant, and aligned with the intended operational context.
Operational Process—Data GovernanceThe ResourceNet platform defines a structured set of user profiles aligned with access-control and data-governance requirements, ensuring compliance with the AAA protocols. Five profiles enforce role-based access and traceability across the platform. The Administrator User (A-User) is automatically assigned to the entity registrant and, once approved, has full CRUD permissions for entity and user management, including the ability to delegate to additional A-, Master (M-), or Standard (S-) Users. M-Users maintain entity-level administrative privileges, managing M- and S-Users without affecting A-User accounts or platform-wide settings. S-Users perform operational tasks, including reading entity data, managing service definitions, and triggering workflow notifications, often serving as points of contact for SLA execution. Owner Users (O-User) supervise platform integrity, approve entity registrations, monitor data quality, and enforce behavioural compliance, while Regulator Users (R-User) provide read-only oversight for auditing and regulatory purposes.
Within the PDA lifecycle, accountability and traceability are embedded as design principles. All Create, Update, and Delete (CUD) operations are systematically logged, and automated session terminations reinforce secure logout policies, reducing the risk of unauthorised access. The platform interface reflects PDA principles by structuring functionality into three layers: a sidebar representing core process domains, a top menu hosting cross-cutting operational services, and a central workspace that dynamically adapts to user context. This design ensures that the interface behaviour reflects the underlying orchestration of business activities.
The Marketplace and SLA modules function as process clusters that operationalise CE objectives. The Marketplace manages the publication, search, and evaluation of SRM services, enabling suppliers to register offers with detailed metadata, while consumers assess availability through interactive, spatially and temporally aware tools. An embedded algorithm automates supply-demand matching in accordance with business constraints and SLA conditions, converting material availability into actionable service interactions. The SLA module formalises these interactions as structured, traceable workflows with contractual significance, embedding state transitions with metadata for compliance, performance, and auditability. Notifications, workflow visibility, and DMN-based decision rules maintain adaptive execution while reinforcing accountability across the SRM value chain.
Figure 5 presents the Marketplace information workflow in BPMN 2.0, structured into three subprocesses (A1, A2, A3). Activity identifiers are presented in a non-sequential order representing functional requirements rather than execution order, which is determined by the directional sequence flows (solid arrows). Data stores (represented by cylinders) model data artefacts (i.e., informational entities and their attributes) and their interactions with activities. Appendix A gives a brief overview of the BPMN 2.0 core elements.
Activity A6 evaluates business rules via DMN, while A3 serves as the user interface entry point, directing process flow based on a selection between the Marketplace and Reported tabs via a control gateway (XOR). Activities A1 and A2 implement the core Marketplace and Reported subprocesses logic, translating business tasks into executable workflows. Activity A5 manages cross-cutting functionalities, including alerts, preferences, and configuration settings, implemented as a Call Activity and Ad-Hoc subprocess (~), enabling modularity, conditional execution, and process composability.
Through the integrated PDA-MDA framework, ResourceNet operationalises CE principles by embedding traceability, regulatory compliance, and multi-actor coordination directly into executable workflows. Role-based profiles define responsibility boundaries and data access, enforcing accountability while supporting delegated governance across complex SRM ecosystems. The Marketplace process cluster formalises the publication and discovery of material supply and demand through structured metadata and SLA constraints, enabling automated matching and lifecycle traceability, which are required for SRM validation. The SLA module converts service interactions into stateful, auditable workflows, integrating compliance checkpoints, performance monitoring, and rule-based decisions modelled in DMN. Cross-cutting services implemented via Ad-Hoc and Call Activities promote modularity, reuse, and process composability, enabling controlled adaptation across industrial contexts. Together, these mechanisms yield transferable design patterns for SRM platforms: standards-based process orchestration, modular service lifecycles, auditable material tracking, and automated decision support for scalable CE implementation. Offering a blueprint for CE platforms in resource-intensive sectors beyond ceramics.
Figure 6 illustrates ResourceNet’s graphical interface, structured to align directly with the execution paths defined in the underlying BPD. A scrollable sidebar provides access to the platform’s core functional areas, reflecting the modular organisation of workflows within the PDA lifecycle. The Marketplace module exemplifies this approach, divided into two tabs: the Marketplace tab (subprocess A1), which displays all publicly available SRM services, and the Reported tab (subprocess A2), which shows services affiliated with the logged-in entity. This separation operationalises CE principles by distinguishing between market visibility and entity-specific resource management, supporting traceable lifecycle handling of declassified materials.
Access to subprocess A2 is restricted to authorised users with an active account, reinforcing role-based governance and accountability (see Figure 7). Within A2, Activity A2.2 enables the structured creation of service records with required metadata, while Activity A2.4 supports cloning and automated generation of unique identifiers, ensuring consistency and reducing manual effort. Updates or deletions follow controlled workflows (A2.6–A2.11), embedding traceability, auditability, and compliance directly into operational execution. Geospatial visualisation (A2.3) dynamically clusters or disaggregates SRM services, enabling spatial decision support for cross-sector material flows. Activity A2.5, implemented as an Ad-Hoc subprocess, integrates auxiliary functionalities, including SLA visibility toggling, semantic search, advanced filtering, and dynamic refresh, supporting flexible yet auditable operational control.
The GUI, as shown in Figure 8, operationalises BPMN-defined behaviours into an intuitive interface that guides users through workflow execution. Interaction modes, e.g., view switching (A2.4 and A2.3), record creation (A2.2), editing, cloning, deletion (A2.6–A2.8), and subprocess activation (A2.5), provide interactive buttons to support task execution and ensure predictable and error-resistant flows while reinforcing lifecycle traceability and governance. These functions include (Table 2):
By embedding ISO 25010:2023 quality attributes, the interface aligns system behaviour with defined process logic, supporting usability, reliability, and security. Collectively, these design elements provide transferable patterns for SRM management in resource-intensive industries, demonstrating how CE principles (traceable resource flows, compliance integration, and cross-stakeholder coordination) can be systematically operationalised in digital platforms while ensuring replicability across sectors.
The BPD in Figure 9 demonstrates how ResourceNet embeds maintainability within the PDA lifecycle by reusing core process activities across service modules. This reuse minimises redesign effort and enforces structural consistency, lowering the cognitive load for BizDevOps teams, enabling them to prioritise tasks such as metadata specification, business rule execution, and the invocation of shared Call Activities. Standardised gateway logic, particularly within SLA workflows, ensures predictable control flows and mitigates modelling errors, while recurring sequence patterns facilitate the integration of new services. By consolidating workflows around reusable components, ResourceNet shortens development cycles, enhances system coherence, and sustains predictable behaviour across diverse service contexts, providing a transferable design pattern for SRM management in resource-intensive industries.
Figure 10 illustrates the linkage between the BPD and its corresponding GUI, showing how process logic is rendered through interactive interface components. These elements (e.g., icons, buttons, and links) enable users to engage directly with core SLA functionalities, including visualising lifecycle stages, tracking status progression, and identifying involved entities. While the interface maintains consistency with other modules, SLA-specific metadata introduces unique backend requirements, necessitating the handling of distinct data structures and attributes. This alignment between BPD and GUI supports both usability and maintainability, allowing the development team to efficiently map functional logic to interface components and implement service-specific behaviours within the PDA lifecycle.
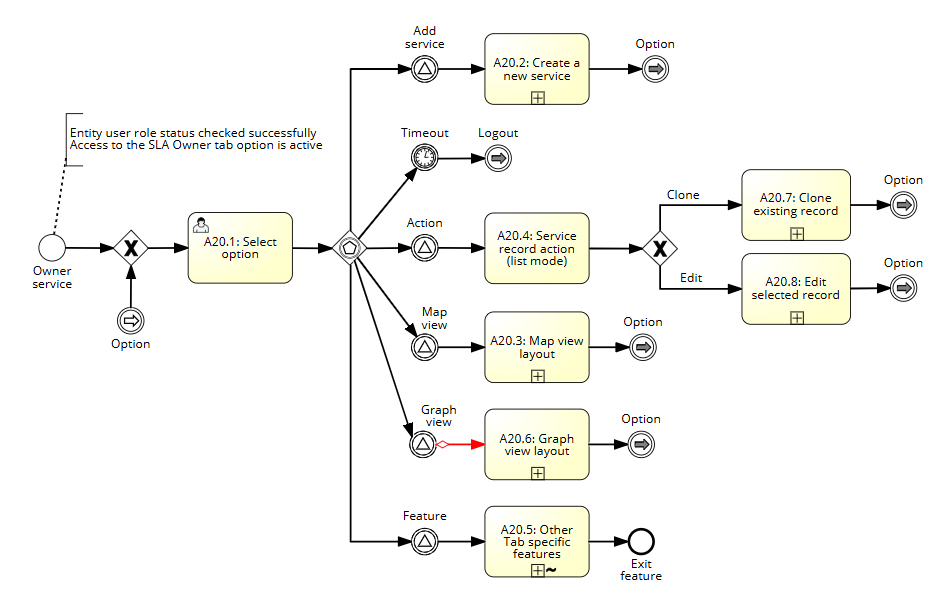
Accessing a SLA record introduces complex, user-driven pathways that require real-time backend validation to ensure data integrity and compliance with regulations such as the Waste Declassification Directive. Differentiating confirmed participants from those “On-hold” restricts sensitive information to the SLA Owner, preserving confidentiality. Embedded non-repudiation mechanisms provide auditability by alerting users to irregular actions. Using an Event-Based Gateway (Figure 11), the workflow supports dynamic, event-driven interactions, while the supply chain dendrogram (Activity A20.6) maps contractual dependencies and interrelations among Participants. This hierarchical representation improves traceability, operationalises multi-actor SLAs, and aligns process execution with the PDA lifecycle.
Block Diagram—Architecture DescriptionThis section presents the ResourceNet architecture through the lens of the MDA paradigm, with the block diagram serving as a conceptual abstraction of the platform’s modular structure. Figure 12 illustrates how core modules interact within the layered architecture, linking structural design to operational objectives. By abstracting technical artefacts such as CRUD or Traceability Matrices, the model highlights how modular decomposition facilitates scalable, interoperable, and traceable system behaviour, aligned with the MDA lifecycle.
External interactions are managed via API-based communication orchestrated by the External Source Interoperability Framework, which coordinates third-party integration and internal message flows, ensuring consistent data exchange and compliance with governance policies [23]. The Entity Metadata Manager secures entity-centric workflows by providing role-based access, credential validation, and metadata management, thereby supporting system maintainability and modifiability. It is organised into three components: (1) Service Data, which enforces business rules to validate the consistency and completeness of reported information before its publication; (2) Reported Service, which links service instances to their respective reporting entities and ensures role-based compliance for services contributed by organisations; and (3) SLA Management, which governs the lifecycle of each SLA by orchestrating workflows from SLA initiation to closure.
The Data Governance & Analytics module contextualises SLA data, integrates geospatial and rule-based triggers, coordinates multi-entity value chains, and tracks KPIs, thereby enabling actionable insights and performance monitoring. It is composed of: (1) (Geo)Context-Awareness, which processes georeferenced service data to trigger location-aware events and notifications; (2) Business Rules Management, which activates a state machine engine to enforce custom triggers and actions over entity, member, service, and SLA records based on evolving conditions; (3) SLA Supply Chain, which coordinates SLA governance across multiple entities with distinct roles in the value chain, ensuring traceability and compliance; and (4) KPI Manager, a component that allows users to define, compute, and track performance indicators over time through embedded analytics. The software modules at the presentation layer provide a responsive web interface that dynamically adjusts based on the user’s access profile and the device’s screen characteristics (e.g., 15″ or 8″).
By aligning structural components with operational logic, this MDA-based block diagram links business processes to modular, reusable components. It ensures that data governance, SLA management, and service delivery are explicitly defined, strengthening traceability, maintainability, and compliance with regulatory and functional requirements, while providing a coherent framework for BizDevOps teams to implement and extend the platform.
The ResourceNet frontend delivers role-based access to services and data through interactive interfaces that secure user registration and sign-in in compliance with ISO 25010, while visualising SRM management metrics and SLA workflows to support informed decision-making. The Entity Regulator Services interface enables O-Users to validate entity registrations and manage membership, ensuring traceability and operational accountability. Dynamic content and functionality tailored to user roles enhances contextual awareness, while the Facade design pattern [35] abstracts subsystem complexity, centralising interactions to improve maintainability, enable scalable evolution, and ensure consistent execution of process-driven workflows within the MDA/PDA framework.
This study addresses a fundamental challenge in modern software engineering: reconciling rapidly evolving business processes with stable, auditable software architectures in regulatory-intensive environments. Adopting a design science research methodology [15], the ResourceNet case study demonstrates how an integrated PDA-MDA application provides a systematic response by embedding adaptability, traceability, and regulatory compliance directly into system design. Rather than treating circular economy requirements as external constraints imposed post-implementation, the proposed framework operationalizes them as first-class architectural and process concerns, enabling controlled evolution while preserving system coherence and stakeholder alignment.
Methodological Integration and Standards AlignmentMDA formalizes the platform’s structural dimension through modular architectural views, including context diagrams that define system boundaries, block diagrams that organize functional components, and UML models that specify data entities and interactions. These artifacts establish a clear separation between presentation, service orchestration, and data governance layers, supporting maintainability, controlled change propagation, and predictable system behaviour, qualities repeatedly identified in the literature as prerequisites for scalable CE infrastructures [27,28]. PDA complements this structural rigor by modeling operational logic using hierarchical BPMN models compliant with ISO 19510 [12]. These process models capture business intent, stakeholder responsibilities, and regulatory constraints across multiple abstraction levels, from strategic value chains (Levels 1-2) to executable workflows (Levels 3-4).
The explicit mapping of BPMN activities to MDA-defined architectural modules ensures that each business rule, user interaction, and data exchange is implemented consistently at runtime. For instance, Activity A6 (Figure 5) implements DMN-based business rules governing material quality thresholds before marketplace publication, directly linking process logic to backend validation services within the Entity Metadata Manager component (Figure 12). This bidirectional traceability (from high-level stakeholder concerns through process specifications to implementation artifacts) addresses literature-identified gaps in architectural transparency and cross-organizational coordination within CE platforms [5,23,28].
The integration of ISO 42010, ISO 19510, and ISO 25010 systematically reinforces this alignment. ISO 42010 [11] supports rigorous reasoning about stakeholder concerns, viewpoints, and system boundaries, enabling the context diagram (Figure 4) to serve as a shared reference model that coordinates both architectural and process perspectives. ISO 19510 [12] enables the translation of these concerns into executable workflows, preserving semantic consistency across organizational and technical domains, waste producers, quality laboratories (CTCV), sectoral associations (APICER), and regulatory authorities (APA), each of which interacts through formally specified process interfaces. ISO 25010 [13] provides a quality evaluation model for assessing architectural components, process fragments, and user interactions, ensuring that usability, reliability, performance, security, and other attributes are maintained as CE systems evolve. Together, these standards enable end-to-end traceability from EU policy objectives (Waste Framework Directive) and national regulatory requirements (Decree-Law 102-D/2020) to verifiable system behaviors [16,22].
Empirical Validation and Pattern IdentificationEmpirical findings from ResourceNet’s laboratory validation confirm the practical viability of this integrated approach. The SLA module exemplifies how complex, multi-actor SRM interactions can be orchestrated through reusable BPMN subprocesses and standardized gateway patterns. User tasks (interface-level interactions), service tasks (API-based backend operations), and business rule tasks (DMN-driven decision logic) are modeled explicitly and bound to architectural components responsible for metadata validation (Entity Metadata Manager), geospatial processing (Context-Awareness component), and audit trail generation (embedded within all CUD operations per AAA protocols) [31]. This design ensures that contractual obligations, service lifecycle states, and regulatory compliance checks remain auditable throughout SRM lifecycles, directly addressing concerns in the CE literature about fragmented data ownership and weak accountability structures [5,24,25].
The case study confirms the critical importance of role-based interaction models in multi-tenant CE ecosystems. Five distinct user profiles (A-User, M-User, S-User, O-User, R-User) operationalize governance responsibilities and access constraints, while architectural views and stakeholder mappings (Table 1) trace design decisions back to concrete operational requirements. This structured governance supports predictable execution across heterogeneous actors and reduces coordination costs, a key adoption barrier highlighted in prior industrial symbiosis studies [5,25]. For instance, the O-User role enables APICER to validate entity registrations and monitor platform integrity without accessing commercially sensitive transaction details, balancing oversight requirements with privacy protection.
Four transferable design patterns for SRM management in resource-intensive industries emerge from this analysis:
1.
2.
3.
4.
These patterns collectively address recurring CE platform challenges: balancing standardization with customization, maintaining governance without imposing rigidity, and enabling cross-organizational collaboration while respecting data sovereignty [5,7,23].
Response to Research QuestionsRQ1: Complementarity of PDA and MDA in Operationalizing CE Principles
PDA-MDA integration yields synergistic benefits that cannot be achieved independently. PDA’s process-centric design ensures that system behavior reflects stakeholder workflows and regulatory requirements, as evidenced by the BPMN-modeled Marketplace and SLA modules that translate waste declassification procedures into executable workflows. MDA’s structural abstractions provide architectural stability and component modularity, enabling controlled evolution without compromising operational coherence. This combination addresses a fundamental tension: process flexibility that accommodates evolving regulations, coupled with architectural stability that ensures reliability, security, and cross-organizational interoperability [28,30].
RQ2: Standards Integration for Regulatory Compliance and Quality Assurance
Coordinated ISO application transforms abstract regulatory requirements into verifiable architectural constraints. ISO 42010’s viewpoint-based approach ensures stakeholders have architecturally defined interfaces and responsibilities. ISO 19510’s BPMN formalization renders declassification workflows (e.g., material characterization, CoLAB validation, regulatory approval) as executable processes with defined decision points. ISO 25010’s quality model provides measurable criteria for evaluating functional and non-functional attributes. Embedding validation checkpoints within BPMN workflows rather than relying on post-hoc auditing operationalizes continuous compliance monitoring [16,22].
RQ3: Transferability and Industrial Symbiosis Facilitation
ResourceNet validates sector-specific applications while demonstrating transferable patterns. In the Portuguese ceramics sector, the platform successfully operationalizes waste-to-SRM transformation by addressing information asymmetries, regulatory complexity, and multi-actor coordination. The modular architecture isolates sector-specific logic from reusable governance mechanisms, enabling adaptation across construction, electronic, and textile waste sectors [1–3].
Practical ImplicationsFor Industry: ResourceNet demonstrates SME participation in CE networks without extensive IT infrastructure. Role-based interfaces enable waste producers, processors, and carriers to coordinate without complex configurations, critical for achieving CE scale [5,25]. Integrated TEA+LCA frameworks enable stakeholders to quantify economic and environmental benefits, supporting evidence-based decisions.
For Regulators: Embedding declassification workflows enables authorities to shift from reactive verification to proactive monitoring through real-time compliance observation. Sectoral associations leverage platforms to provide collective services, creating economies of scale [5,25].
For Policymakers: Three implications merit emphasis: (1) regulatory digitalization readiness requiring standardized data formats and API-based interactions; (2) public investment in shared infrastructure as public goods; (3) standards promotion ensuring interoperability, longevity, and vendor independence [16,22].
Limitations and Future DirectionsSynchronizing MDA-PDA artifacts in agile lifecycles remains methodologically demanding, particularly for nested workflows and large-scale deployments. Future work should address improved tooling for artifact synchronization, disciplined versioning strategies, tighter integration of DMN for decision modeling, and interoperability with open data initiatives (EOSC, INSPIRE) to enhance semantic metadata sharing and cross-sector SRM discoverability [36–38]. The research confirms that adequate digital support for CE transitions depends on process-centric, standards-aligned architectures that embed sustainability objectives into system design, providing transferable methodological foundations for resilient, governance-aware digital infrastructures that operationalize CE policy goals at scale.
To address the persistent gap between CE policy objectives and their technical realisation in industrial practice, this study formulates and addresses a central research question: whether the integrated use of PDA-MDA within a standards-based digital framework can enable traceable, compliant, and scalable CE practices in resource-intensive industries. The findings demonstrate that such integration provides a methodological solution to the governance, interoperability, and traceability challenges identified in the literature on digital CE platforms.
The study explored the idea that combining ISO 42010 for architectural description, ISO 19510 for process formalisation, and ISO 25010 for quality assurance establishes a coherent design space in which CE principles are embedded by design rather than imposed as external constraints. ISO 42010 enables explicit modelling of system responsibilities, stakeholder concerns, data flows, and governance mechanisms, ensuring architectural transparency and shared interpretation across organisational boundaries. PDA models expressed in BPMN are then operationalised into executable workflows that encode regulatory constraints, SLAs, role-based access control, and auditable decision points throughout the SRM lifecycle. ISO 25010 complements this integration by ensuring that non-functional requirements are preserved as the system evolves, supporting long-term CE adoption rather than isolated pilot deployments.
The effectiveness of this approach lies in the alignment of complementary abstraction layers. MDA provides structural and semantic coherence across system boundaries, while PDA translates regulatory, organisational, and operational requirements into verifiable process logic. Anchoring this coupling in international standards ensures that traceability, accountability, and attribute quality (i.e., metadata catalog) are intrinsic properties of the architecture and its lifecycle, directly addressing barriers highlighted in the literature, including fragmented data governance, inconsistent process semantics, and limited interoperability across CE actors.
These principles are empirically validated through the ResourceNet case study in the Portuguese ceramics sector. ResourceNet operationalises the transformation of ceramic waste into SRM and supports its valorisation across the supply chain through co-design with sector associations and industrial stakeholders representing waste producers, processors, and SRM consumers. The prototype provides empirical evidence that digital platforms for waste recovery and SRM exchange can simultaneously achieve regulatory compliance, operational efficiency, and coordinated multi-actor governance when grounded in formal architectural and process modelling. Laboratory validation confirms the framework’s capacity to operationalise waste declassification, enforce SRM traceability, and support lifecycle-based valorisation, thereby reducing dependence on virgin raw materials.
Beyond its sector-specific implementation, the study also abstracts a set of transferable design patterns relevant to SRM management in resource-intensive industries. These include: (i) the clustering of Marketplace, SLA, and reporting functions as reusable process groups that decouple governance logic from domain-specific services; (ii) the reuse of standardised BPMN subprocesses and gateway patterns to ensure predictable control flows across heterogeneous material streams; (iii) SLA-driven orchestration combined with role-based access control to enforce accountability, economic viability, and regulatory oversight; and (iv) the alignment of graphical user interfaces with formal process semantics to reduce operational error, support user learning, and reinforce trust. Together, these patterns support scalability, regulatory adaptability, and cross-sector replication.
From a sustainability perspective, this work’s contribution extends beyond functional system performance. By enabling material lifecycle visibility, controlled service orchestration, and auditable decision-making across multi-actor ecosystems, the proposed framework directly supports CE principles of transparency, responsibility, and material circularity. The literature review, conducted in accordance with established Design Science Research protocols, identified these challenges as systemic rather than sector-specific, thereby justifying the study’s methodological focus on architectural abstraction, standards integration, and pattern reuse.
BPMN is employed to create clear, comprehensible business process flowcharts that act as a shared language for stakeholders. Its visual representation of process steps improves understanding for business users, supports decision-making, and enhances situational awareness. By standardising symbols and elements (summarised in Table A1), BPMN facilitates collaboration across process management stages and effectively models critical aspects of business workflows.
All data generated in this study are included in the manuscript, with further information accessible through the ResourceNet platform at https://wrp.inov.pt/wrp-ui.
GP led the conceptualisation of the manuscript, including defining its structure, describing the methodology, preparing the original draft, and reviewing and editing the final version. NM contributed to the characterisation of the ceramic sector, the analysis of the circular economy approach, and the specification of requirements for the case study. MA conducted the investigation of business rules and issues related to SRM, ceramic waste, and subproduct management. All authors reviewed and approved the final published version of the manuscript.
The authors declare that they have no conflicts of interest.
This research was funded by Ecocerâmica e Cristalaria de Portugal (ECP), Green Agenda for Business Innovation, financed by the RRP-Recovery and Resilience Plan, within the scope of the European Union’s Next Generation EU | Project nº 76.

1.
2.
3.
4.
5.
6.
7.
8.
9.
10.
11.
12.
13.
14.
15.
16.
17.
18.
19.
20.
21.
22.
23.
24.
25.
26.
27.
28.
29.
30.
31.
32.
33.
34.
35.
36.
37.
38.
Pestana G, Almeida M, Martins N. ResourceNet: A modular digital framework for circular valorisation of ceramic waste via industrial symbiosis. J Sustain Res. 2026;8(2):e260040. https://doi.org/10.20900/jsr20260040.

Copyright © Hapres Co., Ltd. Privacy Policy | Terms and Conditions